MODYFIKACJA WZMACNIACZA LUXMAN L-190
PROLOG
Był sobie pewien wzmacniacz, zwany Luxman L-190... i był sobie pewien zapeleniec, który postanowił wycisnąć z niego coś więcej... czyli ja. Tak oto zaczyna się historia pewnej modyfikacji...
Swój egzeplarz nabyłem na rynku wtórnym, zachęcony niezłymi opiniami o serii "L" Luxmana, chcąc na własne uszy przekonać się, czy faktycznie prezentuje sobą to, o czym można wyczytać w sieci. Co ciekawe, pierwsze wrażenie, jakie odniosłem bezpośrednio po tym, jak poraz pierwszy wziąłem wzmacniacz w ręce, było mieszane - wydał mi się jakiś taki lekki i delikatny. Z perspektywy pewnego doświadczenia, z którego wynikało, że dobrze brzmiące klocki zawsze odpowiednio "ważą", lekkość i delikatność Luxa nie świadczyła o nim zbyt dobrze. Jednak po podłączeniu i pierwszym odsłuchu moje wątpliwości minęły, a Luxman pokazał, że pomimo swojej niepozorności faktycznie jest wielki.
Nie chciałbym tworzyć eposu o walorach tego wzmacniacza, ponieważ w sieci jest już bardzo dużo informacji na ten temat; na hasło "Luxman L", znajdziesz je bez problemu. W dużym skrócie powiem tylko, że brzmi faktycznie wyjątkowo - ociepla dźwięk, ale go nie wygładza, tworząc tym samym wrażenie "lampowego brzmienia".
JEST DOBRZE. CZY MOŻE BYĆ LEPIEJ?
L-190 jest podstawowym modelem serii L, w której wyższe modele różnią się głównie sekcją zasilania, przy zasadniczo niezmiennej topologii przedwzmacniacza oraz końcówki mocy. W sieci można znaleźć informacje potwierdzające, że wykonując pewne usprawnienia w układzie zasilania oraz niewielkie modyfikacje w torze audio, można poprawić brzmienie tego wzmacniacza. Dlatego postanowiłem zaryzykować i "popsuć" swój egzemplarz. Nie byłbym jednak sobą, gdybym nie zrobił tego po swojemu, inaczej niż inni...
MODYFIKACJA
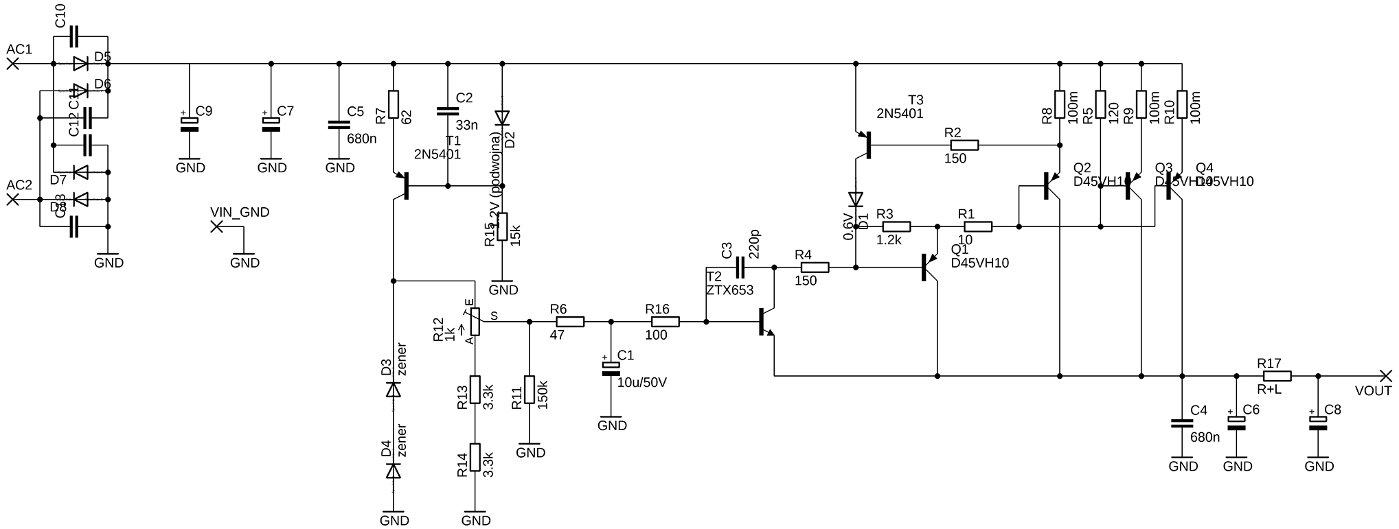
Postanowiłem zrobić mojemu Luxowi prezent w postaci solidnego zasilacza stabilizowanego. Oczywiście liniowego, gdyż uważam, że układ impulsowy w Luxmanie byłby profanacją. Zaprojektowałem więc taki oto układ:
Powyższy schemat prezentuje układ stabilizacji napięcia dodatniego względem msay. Dla gałęzi ujemnej należało zbudować układ analogiczny, który wymagał jedynie odwrócenia polaryzacji diod i kondensatorów elektrolitycznych oraz zastosowania tranzystorów komplementarnych.
Jak to działa? Napięcie przemienne, trafiające do układu z uzwojenia transformatora, prostowane jest przy pomocy diod D5, D6, D7, D8, a następnie filtrowane przez baterię kondensatorów C9, C7, C5. Elementy T1, R7, C2, D2 i R15, tworzą źródło prądowe, wymuszające przepływ określonego prądu przez diody Zenera D3 i D4. Przy pomocy potencjometru R12, służącego do regulacji napięcia wyjściowego zasilacza, ustalane jest napięcie odniesienia, które po wygładzeniu za pomocą kondensatora C1, trafia na wtórnik emiterowy dużej mocy, zbudowany z T2, Q1, Q2, Q3, Q4. Napięcie wyjściowe trafia na filtr złożony z pojemności C4, C6 i C8. O zabezpieczenie stabilizatora przed przeciążeniem / zwarciem dba tranzystor T3.
Tak wyglądał zmontowany stabilizator, tuż przed instalacją wewnątrz wzmacniacza:
Ponieważ planowany układ miał znaleźć się bezpośrednio nad płytą końcówki mocy, uznałem, że nie zaszkodzi oddzielić oba układy ekranem. W tym celu użyłem laminatu pokrytego warstwą miedzi, który przytwierdziłem do dolnej części konstrukcji:
Konstrując układ stabilizatora musiałem wziąć pod uwagę fakt, że wnętrze L-190 nie posiada zbyt wiele wolnej przestrzeni. Zdecydowałem się więc na zabieg znany np. z polskich Radmorów, w których radiator służący do odprowadzania ciepła z tranzystorów mocy umieszczano na zewnątrz obudowy. W moim przypadku chodzi oczywiście o dodatkowy radiator, niezbędny do chłodzenia tranzystorów końcowych stabilizatora (nie chciałem obciążać nadprogramowo oryginalnego radiatora wewnątrz wzmacniacza). W celu zwiększenia dostępnej powierzchni radiatora, zrezygnowałem z jednego zestawu wyjść głośnikowych, pozostawiając do dyspozycji tylko jeden.
Aby zagwarantować właściwą pracę układu stabilizującego, a tym samym prawidłową wartość napięcia na wyjściu (+/-35V), należało zapewnić odpowiednio wyższą wartość napięcia wejściowego, dlatego też byłem zmuszony wymienić transformator sieciowy na inny. Zastosowałem w tym celu trafo toroidalne TS250VA o napięciu 2 x 29V.
W miejsce oryginalnego transformatora wmontowałem wykonane z blachy stalowej "gniazdo", mające posłużyć jako miejsce dla nowego trafa, przy okazji pełniąc jednocześnie funkcję ekranu oraz usztywnienia obudowy. W celu wyeliminowania ewentualnego niepożądanego efektu drgań, nowy transformator sieciowy umieściłem w "kanapce" złożonej z warstw pianki, filcu oraz gumy.
A tak prezentuje się wnętrze Luxmana z gotowym, zainstalowanym, nowym zasilaczem stabilizowanym.
EFEKT
I coż dała modyfikacja? Zawsze byłem bardziej "techniczny", niż "humanistyczny" i nie bardzo potrafię opisywać wrażenia słuchowe w sposób, w jaki robią to rasowi audiofile, dlatego moje odczucie opiszę tak...
Gdyby założyć, że zamiast dźwięku, efektem pracy wzmacniacza jest obraz z piasku, taki, jaki powstaje poprzez wsypywanie drobinek piasku pomiędzy dwie szyby, to, jeżeli przed modyfikacją wzmacniacz rysował piękny obraz, pełen barw i szczegółów, to po modyfikacji mam wrażenie, że obraz nie powstaje teraz pomiędzy szybami, ale w przestrzeni, że widzę i jestem w stanie dotrzeć i zlokalizować w przestrzeni każde ziarenko piasku z osobna. Bardzo podoba mi się brzmienie tego wzmacniacza w połączeniu z jasnymi kolumnami, np. słuchając albumu Oxygene 3 Jarre'a w zestawieniu Luxa z Grungig TV-BOX 501 słyszę takie detale i niuanse, jakich nie byłem w stanie wyłapać w innych konfiguracjach.
Autor: Marcin Jonak (nyquist)









